Email Id
govtngcollegebalod@gmail.com
Help Desk
07749299176
6-MAR-2026
Annual Examination Time Table 2025-26
25-FEB-2026
II/III Year Annual Practical Exam Notice 2025-26
24-JAN-2026
B.A./B.Sc. Final Year Internal Exam Time Table 2025-26
8-JAN-2026
First and Third Semester Practical Exam Notice 2025-26
5-JAN-2026
Time Table :- NEP Semester Exam (Dec.-Jan. 2025-26)
About Us
Sponsoring body details
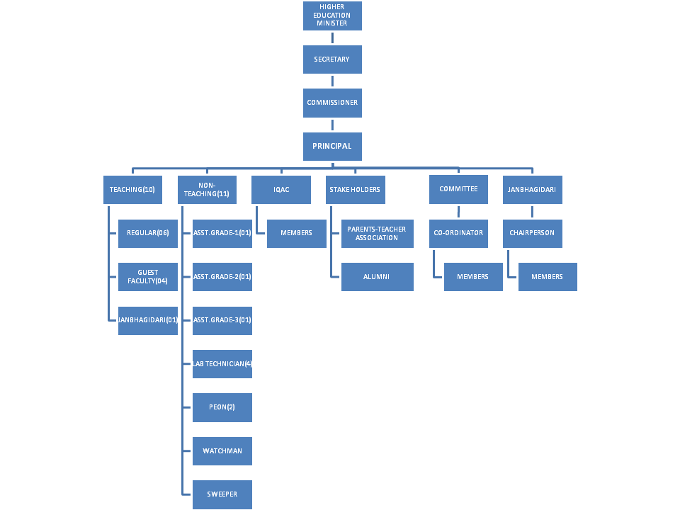
Organogram
Principals Message
Vision and Mission
Janbhagidari Committee
Act and Statutes or MOA
Affiliated Colleges
Annual Reports
Audit Report
College Accreditation
College at a glance
Institutional Development Plan
Recognition Approval 2f and 12B
Administration
Principals Message
Finance Committee
Composition and Members With Particulars
Redcross
NSS
Scholarship
Library
Sports
Infrastructure
Academics
Internal Quality Assurance Cell
Academic Collaborations
Academic Calendar
Course Offered
Fee Structure
Departments
Arts
Hindi
English
Political Science
Sociology
Science
Physics
Chemistry
Mathematics
Botany
Zoology
Commerce
Staff
Teaching Staff
Non Teaching Staff
Admission and Fees
Admission Procedure
College Prospectus
Rules and Regulations
Fee refund policy
Research
Entrepreneurship Cell
Research and Development Cell
Central facilities
Information Corner
Anti-Ragging Cell
College Time Table
RTI
Circulars and Notices
Announcements
Exam Result
Student Grievance Redressal Cell
Syllabus
Student Union
Feedback
Feedback Reports
NAAC
NAAC
POs and COs
IQAC
IIQA
SSR Reports
AQAR Reports
Other Reports
Best Practice
Alumni
Alumni Association
Alumni Registration
College Alumni
NEP 2020
About
Notice Information
Video and PPT
FAQ
Gallery
Photogallery
News and Media
Video Gallery
RTI
Right to Information
Apply Online RTI-Central Govt
Apply Online RTI-CG State
Student's Grievance Cell
Contact US
Organogram